杯伞科(Clitocybaceae)隶属于蘑菇目(Agaricales)。该科全世界已知物种大约300种,杯伞科中既有可食用的种类,也有一些含有神经毒素毒蕈碱的毒蘑菇,近年来在湖南已发生10余起中毒事件,但是杯伞科的科下亲缘关系复杂不明,整个系统组成需重建,各个种的形态特征不易把握,是蘑菇目中分类最为困难的类群之一。同时,哪些物种是有毒的,它们在科中的系统位置如何等问题也不明确。
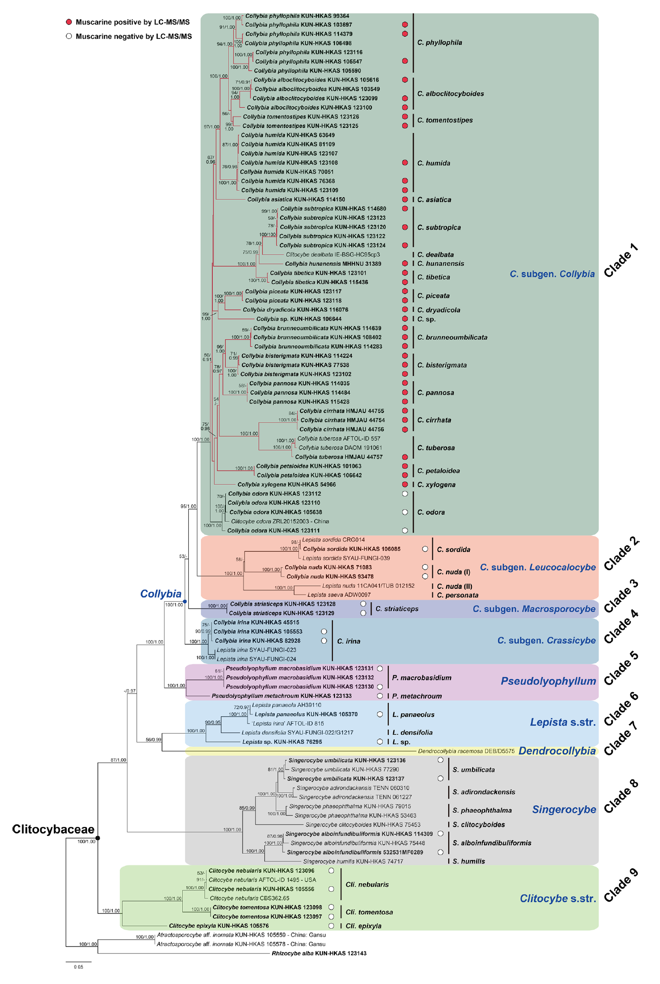
为了解决上述科学问题,何正蜜从伟德国际victor1946博士毕业后前往中国科学院昆明植物研究所从事博士后科研工作(2019-2022年),在合作导师杨祝良研究员的指导下对杯伞科进行了系统研究。基于分子系统发育、外观形态、显微结构、生境生态、毒素成分和演化时间证据,(1)更新了杯伞科的分类组成系统(6属):杯伞属(Clitocybe)、金钱菌属(Collybia)、树状金钱菌属(Dendrocollybia)、香蘑属(Lepista)、假离褶伞属(Pseudolyophyllum)和囊泡杯伞属(Singerocybe);(2)揭示了毒蕈碱毒素(Muscarine)在杯伞科中的起源和分布:毒蕈碱在该科内呈单系分布,仅经过一次独立演化,大约在两千万年出现,并且未发生丢失,为有毒金钱菌的一个共衍征;(3)挖掘了我国杯伞科物种的多样性,发表17新种和15新组合,其中19种有毒。
该研究成果于2023年11月27日以“Systematic arrangement within the family Clitocybaceae (Tricholomatineae, Agaricales): phylogenetic and phylogenomic evidence, morphological data and muscarine‑producing innovation”为题发表在期刊Fungal Diversity(IF2022=20.3)上。该论文第一作者为何正蜜博士,通讯作者为中国科学院昆明植物研究所杨祝良研究员。伟德bv1946陈作红教授和吉林农业大学图力古尔教授参与部分工作。
(文章链接https://link.springer.com/article/10.1007/s13225-023-00527-2)

图版1 杯伞科代表性物种子实体图

图2 杯伞科物种系统发育树及含毒蕈碱物种在系统中的地位

